TC EXTENDER 2001 ETH-2S – Extensor Ethernet – PHOENIX CONTACT
R$ 13.837,17
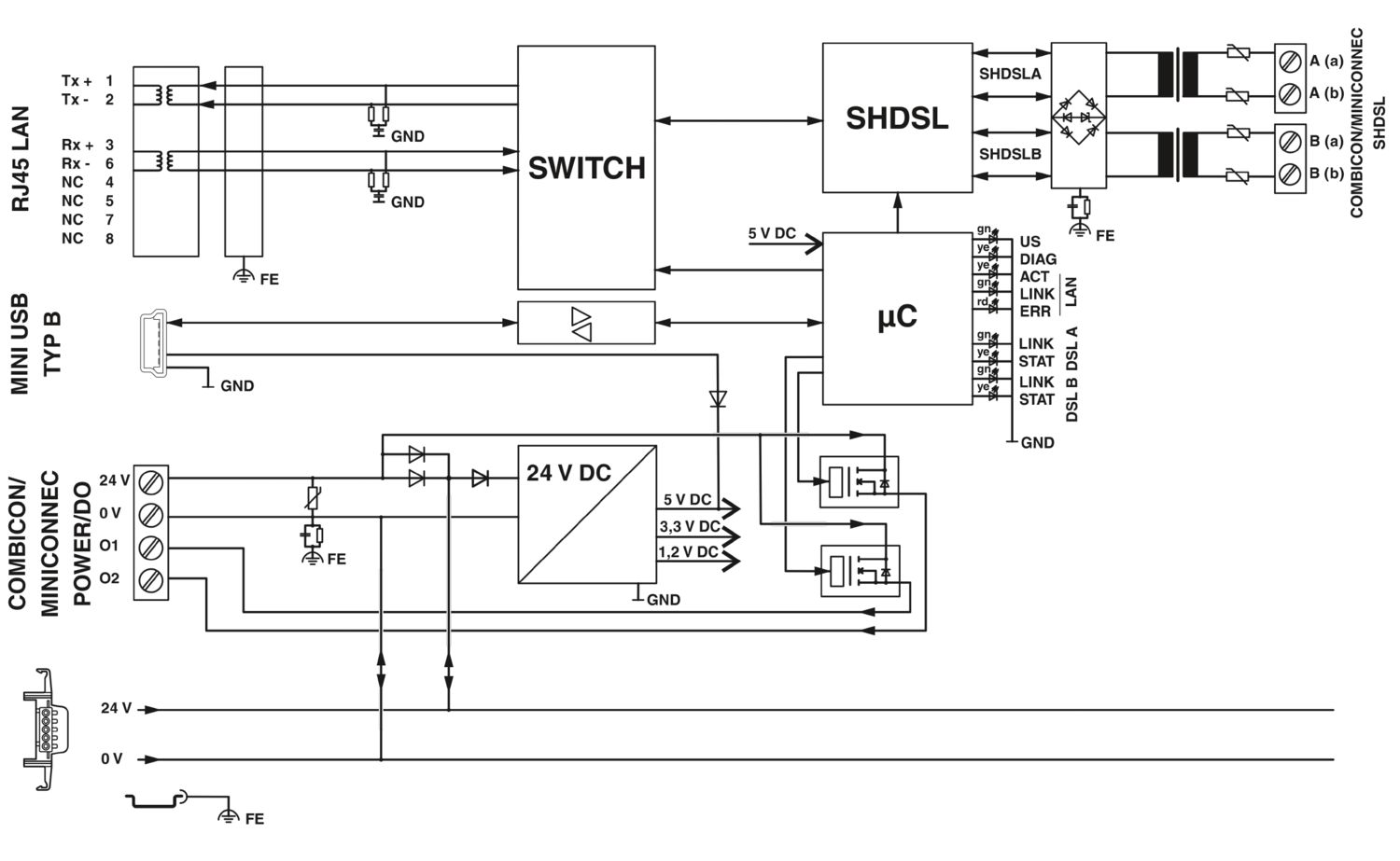
Segunda geração: extensor Ethernet não gerenciável para conexões ponto a ponto, em linha e circulares, taxas de transmissão de dados até 30 MBit/s, distâncias até 20 km por cabos de cobre próprios da empresa, diagnóstico via USB e LEDs, 2 portas SHDSL, 1 porta LAN
Disponível por encomenda
Simulação de frete
Descrição
Informação adicional
| Peso | 267,6 g |
|---|---|
| Dimensões | 13 × 8 × 9,9 cm |
Apenas clientes conectados que compraram este produto podem deixar uma avaliação.




















Avaliações
Não há avaliações ainda.